1.1) Objective of Employee Tracking System
  • The objective of Employee Tracking System is to maximize the return on investment from the organization's human capital and minimize financial risk. Employee Tracking system serves these key functions:
    • Performance evaluation and management (Help to calculating Actual Productive Timing)
    • Selection
    • Industrial and employee relations
    • Record keeping of all personal data
    • Compensation, pensions, and bonuses in liaison with payroll
    • Tracking real time activity of an Employee
    • Region/Plant specific Employee Grouping


1.2) Solution Outline
  • Assign Smartcard or Tag to each and every employee.
  • RFID integrated Reader is installed on defined location (Canteen, Washroom, Locker room) at every plant.
  • Every RFID integrated Reader is assigned by IP address and map with geographical location which is crated in system (Will give GUI for the same).
  • Preparing employee database by importing data from the existing system along with employee designation.
  • HR Department able to create groups for employee. And privilege the employee group for enters into the specific region of the campus.
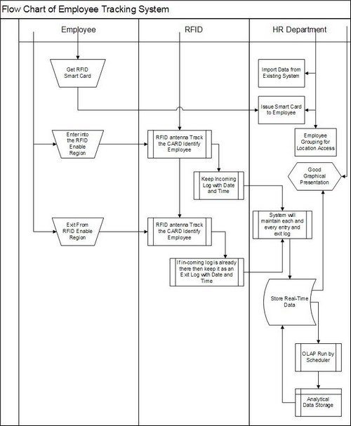
  • When employee enters into the RFID Enable region (Canteen, Washroom or Locker room), system will check for entry log, if entry log is not exist then system generate entry log by identifying that particular employee with date and time.
  • When employee exit from the RFID enable region, with tag or card of employee is again identified and track by the integrated Reader and again check for if entry log is exist or not, if its exit then update that log with employee exit date and time.
  • System will manage those data into the database.
  • System should display location wise real-time graphical analysis, how many employees are present in specific RFID Enable region or location by designation.
  • No human interaction is necessary to run this system.
  • System will automatically manage the data, analyze the data and generate various kinds of statistical reports for HR department.
  • By OLAP (On-Line Analysis Process) system is able to generate multi dimensional report at high speed.
  • System also provide the facility for data archiving, through that database size is not going larger n larger. It will increase the performance of the application.


1.3) Proposed System Architecture



1.4) Flow Diagram of Proposed System



1.5) Proposed Solution

     Solution is divided in four different Phases

  • Issue RFID based Smart Cards to every Employee
  • Install RFID integrated Reader on Canteen/Change Room/Bathrooms
  • Track activity of Employee by Security Officer with PDA and its system
  • Centralize Data Storage, Reports and Analysis


     Our Proposed System features are as under

  • RFID + GPRS (Online / Offline Processing)
  • Fully Automatic System
  • Fully Authentic system
  • Manage N Level Hierarchy for Location Management
    • Industry – I
      • PLANT-A
        • CANTEEN-1
          • GENERAL
          • MANAGER
        • LOCKER ROOM-1
        • WASH ROOM-1
      • PLANT-B
        • CANTEEN-2
          • GENERAL
          • MANAGER
        • LOCKER ROOM-2
        • WASH ROOM-2
    • Industry – II
      • PLANT-A
        • CANTEEN-3
          • GENERAL
          • MANAGER
        • LOCKER ROOM-3
        • WASH ROOM-3
  • Importing Employee data from Existing HR or Payroll Module
  • RFID SMART Card/Label Printing and Management
  • RFID antenna mapping with location
  • Entry and Exit log management
  • Location wise employee tracking and tactical analysis
  • By OLAP system created 3 Dimensional Analytics
  • History Management
  • Data Archive Facility
  • Synchronization facility with Handheld Smartcard tracker
  • Smart Graphical User Interface to represent real-time employee tracking information location wise.
  • User Friendly PDA software Application




Our Solution will consist of Hardware and Software as under

Sr. No.
Description
 1.  RFID Smart Cards
 2.  RFID Integrated Readers
 3.  PDA
 4.  PDA Software/Application
 5.  WEB Software/Application


  • Project includes Supply of RFID Smart Cards, Hardware (PDA/ Integrated Readers), development of PDA &WEB base Software and ready to use data of all Employees.
  • Training to Security Officer for operations on a daily basis.


Adopted Technology for Development

 1.  Technology:  Microsoft .NET Framework 3.5 / 4.0
 2.  Charting tools:  Dundas or Microsoft .NET / Silverlight tools
 3.  Scripting Lang.:  ASP.NET / AJAX / JavaScript / CSS
 4.  Code Behind Lang.:  C#.NET 3.5
 5.  Reporting Tools:  Crystal 8.5 / Microsoft Report Viewer
 6.  Database:  MS SQL 2008
Our Solutions
Our Services
Request for a Quote
You must enable javascript to see captcha here!
 
Copyright © BizOrbit Technologies   All rights reserved Disclaimer and Privacy Policy|Sitemap
Protected by Copyscape Web Plagiarism Detector Site Created by BizOrbit Technologies